此页面上的内容需要较新版本的 Adobe Flash Player。
园所介绍
新闻公告
校园风貌
入园须知
新闻内容
当前位置:
首页
>>
新闻公告
>> 正文
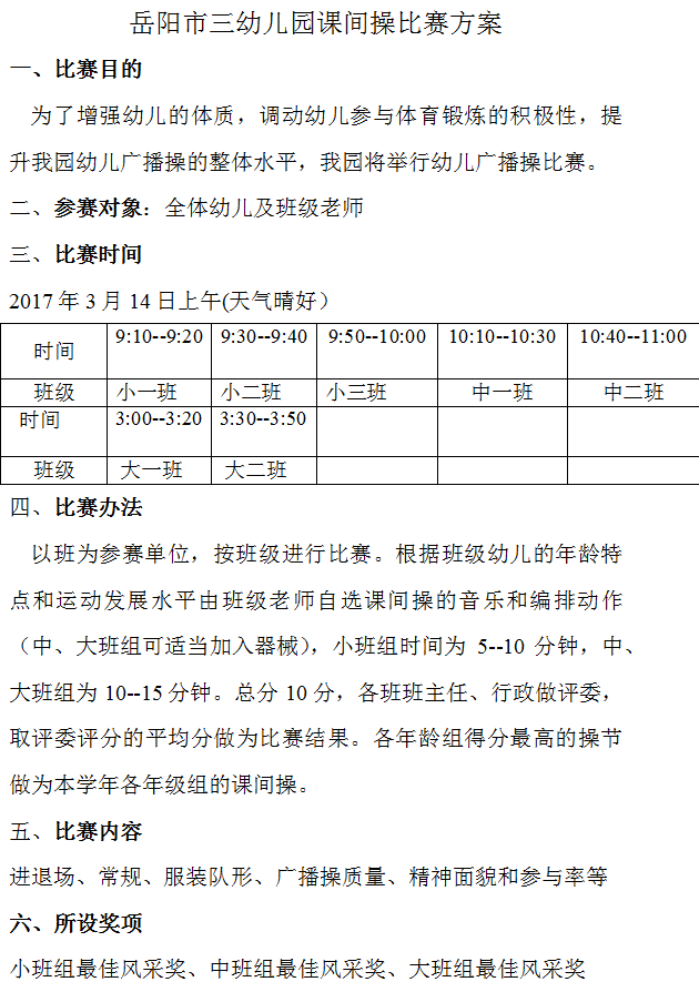
广播操比赛方案
文字:胡老师代发 点击:
发布时间:2017/03/14