
图为聋儿正在接受康复训练
为积极做好参加第二届全省听力语言康复明星大赛的相关准备工作,岳阳市残联党组、理事会高度重视,成立了专门工作领导小组,由分管康复工作的副理事长沈楠任组长。7月20日,在汨罗市特校举办了岳阳市第二届听力语言康复明星大赛,先后进行了“教师康复技能比赛”、“家长康复技能竞赛”和“聋儿康复成果大赛”三场比赛,选拔获奖的7名选手代表岳阳参加全省比赛。
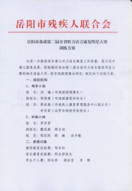
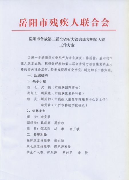
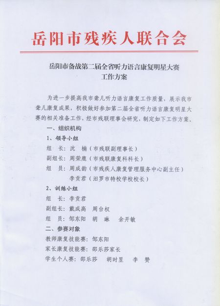
8月28日,岳阳市残联制定了《岳阳市组团参加第二届全省听力语言康复明星大赛工作方案》和《岳阳市备战第二届全省听力语言康复明星大赛训练方案》,对组织机构、参赛对象、具体措施、培训安排和工作经费等事项作了详细具体的部署。
目前,岳阳市参赛各项准备工作正在紧锣密鼓开展,参赛选手正在紧张刻苦训练,力争取得优异成绩。
(岳阳市残联康复科)
图为全省听力语言康复明星大赛工作方案
图为全省听力语言康复明星大赛训练方案